您好,欢迎访问苏州迈莱柏系统工程有限公司!
电子地图
联系我们
网站首页
|
公司简介
关于我们
企业文化
企业资质
公司环境
|
产品中心
实验室规划设计
实验室装修
实验室家具
实验室通风柜及排气设备
实验室通风管路
实验室供气
净化工程
恒温恒湿
实验室仪器
实验室配套产品
机电设备
|
特色经营
|
技术工艺
公司新闻
行业新闻
常见问题
|
案例展示
案例展示
|
联系我们
联系我们
>
热门关键词:
实验室设计 | 实验室装修 | 实验台柜 | 通风柜 | 气体管路 | 净化实验室
技术工艺
公司新闻
行业新闻
常见问题
联系我们 /
contact
苏州迈莱柏系统工程有限公司
您所在的位置 >
主页
>
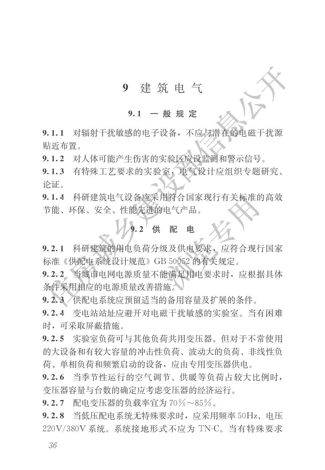
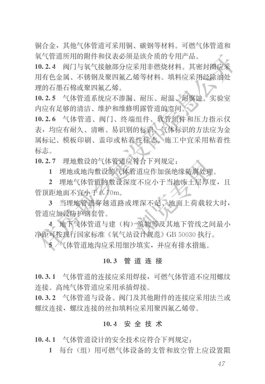
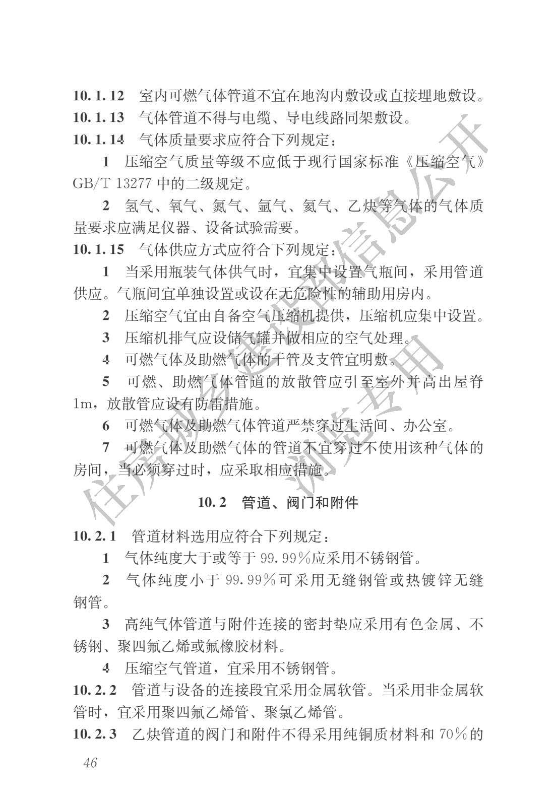
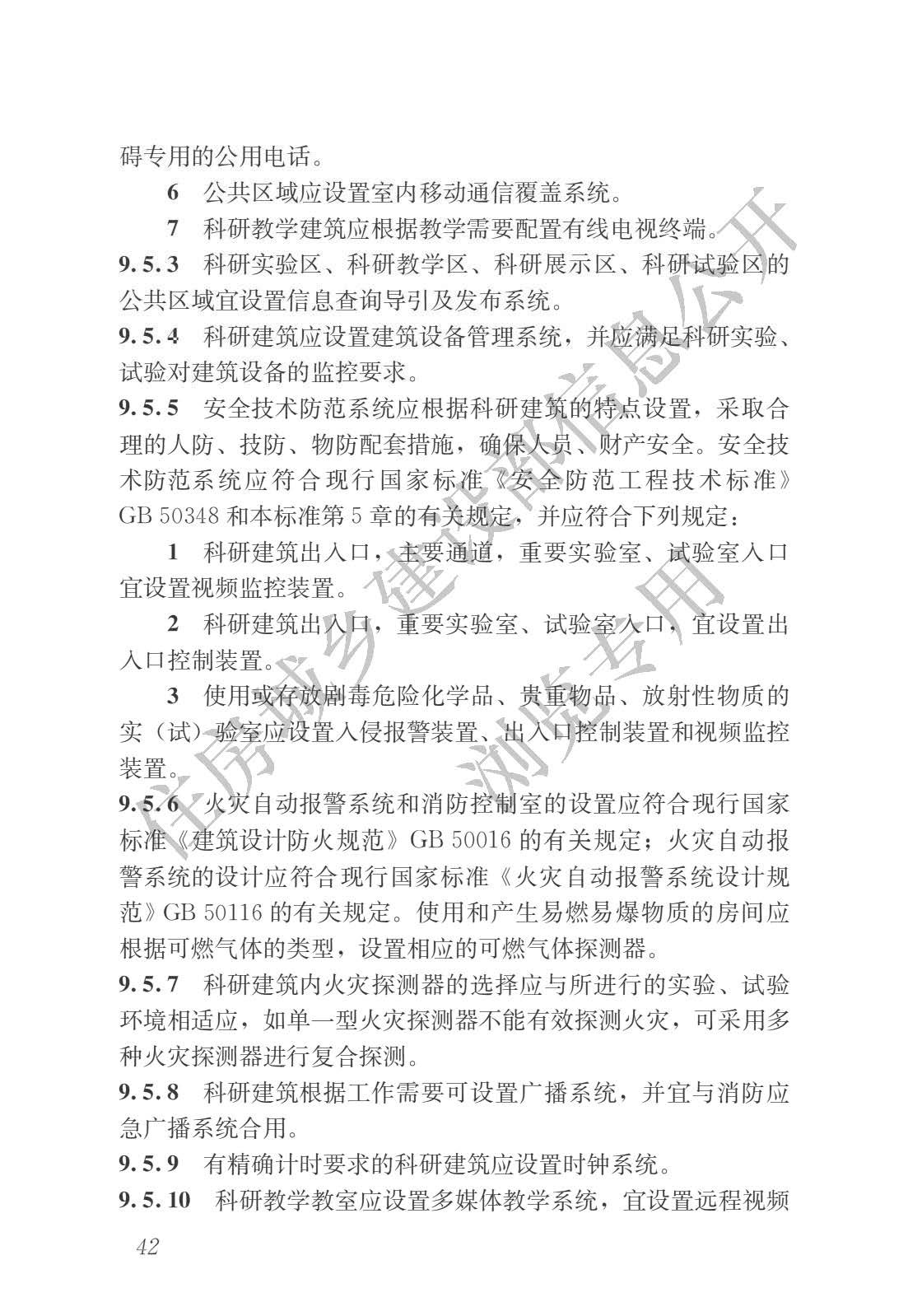
《科研建筑设计标准》JGJ91-2019,自2020年1月1日起实施,含9条强制性条文!(下)
浏览次数:1304
发布时间:2019.11.27
作者:admin
上一篇:
《科研建筑设计标准》JGJ91-2019,自2020年1月1日起实施,含9条强制性条文!(中)
下一篇:
实验室装修设计及建设选择
网站首页
公司简介
产品中心
特色经营
技术工艺
案例展示
联系我们
Copyright © 苏州迈莱柏系统工程有限公司版权所有 专业从事实验室设备,欢迎来电咨询! 备案号:
苏ICP备14043978号-1
技术支持:天富网络
扫一扫,联系我们